2004 acura tsx headlight wiring diagram

2006 Acura Tl Headlamp Wiring Harness – Wires & Decors. 17 Pictures about 2006 Acura Tl Headlamp Wiring Harness – Wires & Decors : 2000 Acura Rl Wiring Diagram - Wiring Diagram, Acura Headlight Wiring - Wiring Diagram Networks and also Acura Headlight Wiring - Wiring Diagram Networks.

2006 Acura Tl Headlamp Wiring Harness – Wires & Decors

2006 Acura Tl Headlamp Wiring Harness – Wires & Decors www.kevinworld.info

wiring diagram acura headlight honda 2006 tl element imageservice cloud harness headlamp wire database need tsx photosmart printer hp source

Acura Headlight Wiring - Wiring Diagram Networks

Acura Headlight Wiring - Wiring Diagram Networks kelvin-okl.blogspot.com

headlight acura harness

Wiring Diagram 2012 Acura Tsx Lights Images | Wiring Collection

Wiring Diagram 2012 Acura Tsx Lights Images | Wiring Collection headcontrolsystem.com

acura fuse tsx rsx cimg1 ibsrv stickerdeals

Acura Tsx Parts Diagram - Free Wiring Diagram

Acura Tsx Parts Diagram - Free Wiring Diagram tianpinyt.blogspot.com

acura tsx reinforcement spacer

BOSS SD 1 WIRING DIAGRAM - Auto Electrical Wiring Diagram

BOSS SD 1 WIRING DIAGRAM - Auto Electrical Wiring Diagram edu-apps.herokuapp.com

schematic jackson lee diagram sd wiring boss ok amps

Fuel Injector Wiring Diagram - Search Best 4K Wallpapers

Fuel Injector Wiring Diagram - Search Best 4K Wallpapers www.smarts4k.com

Headlight - 2006 Acura TSX 4 Door TSX (NAVIGATION) KA 6MT

Headlight - 2006 Acura TSX 4 Door TSX (NAVIGATION) KA 6MT www.acurapartswarehouse.com

headlight tsx acura 2006 navigation diagram 6mt ka door

Acura Headlight Wiring - Wiring Diagram Networks

Acura Headlight Wiring - Wiring Diagram Networks kelvin-okl.blogspot.com

acura mdx integra rsx rl ignition f650 imageservice scosche fuses underhood hfl

2004 Acura Tl Dash Clock Wiring Diagram Database | Wiring Collection

2004 Acura Tl Dash Clock Wiring Diagram Database | Wiring Collection headcontrolsystem.com

wiring carknowledge

| Repair Guides | Wiring Diagrams | Wiring Diagrams (11 Of 103

| Repair Guides | Wiring Diagrams | Wiring Diagrams (11 Of 103 www.autozone.com

acura wiring lights fog autozone diagrams schematic accessory electrical fig 2003

DIY - TSX (06) Headlight Housing Removal & HID Bulb Replacement - Acura

DIY - TSX (06) Headlight Housing Removal & HID Bulb Replacement - Acura www.acuraworld.com

wire were properly shrunk soldered connections heat

Fuse Box Diagram For 2005 Acura Rsx - Wiring Diagram

Fuse Box Diagram For 2005 Acura Rsx - Wiring Diagram cars-trucks24.blogspot.com

acura 2005 diagram fuse box rsx wiring tl t2

2002 Acura Tl Headlight Wiring Pics - Wiring Diagram Sample

2002 Acura Tl Headlight Wiring Pics - Wiring Diagram Sample faceitsalon.com

justanswer acura

2000 Acura Rl Wiring Diagram - Wiring Diagram

2000 Acura Rl Wiring Diagram - Wiring Diagram alohagrace.blogspot.com

acura fuse 2004 tsx rsx sunroof imageservice motogurumag diagrams xlt fuses recall

My 2004 Acura TL (automatic) Is Not Shifting Into 2nd Gearmy D

My 2004 Acura TL (automatic) is not shifting into 2nd gearmy D www.justanswer.com

shifting

Wiring Diagram PDF: 2003 Acura Tl Stereo Wiring

Wiring Diagram PDF: 2003 Acura Tl Stereo Wiring wiring-pdf.blogspot.com

acura vidalondon crutchfield mats

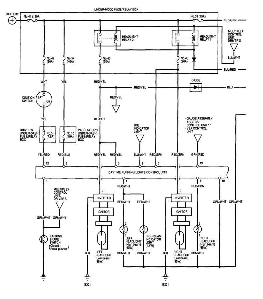
Acura TL (2002) - Wiring Diagrams - Headlamps - Carknowledge.info

Acura TL (2002) - wiring diagrams - headlamps - Carknowledge.info www.carknowledge.info

wiring headlamps

Boss sd 1 wiring diagram. Fuse box diagram for 2005 acura rsx. Acura mdx integra rsx rl ignition f650 imageservice scosche fuses underhood hfl